
决胜“十四五” 打好收官战 爱拼会赢民营经济破浪前行 当高质量发展成为时代最强音,民营经济正在以新的姿态登上历史舞台的“C位” 。站在“十四五”收官的关键节点上,谁能在转型升级中率先突围,谁就能
查看更多
克努佩尔高分难救主 公牛险胜黄蜂的7连败止血战 一场常规赛却打出了季后赛般的窒息感 当记分牌最终定格在129比126时 芝加哥公牛终于用一场险胜止住了压在球队头顶许久的7连败阴霾 而对面的夏洛特
查看更多
今年中央财政继续支持实施城市更新行动的深层意义 在人口加速向城市集聚、房地产发展进入深度调整期的大背景下,“城市怎么继续发展、怎么更高质量发展”成了摆在各地面前的现实问题。粗放式扩张的空间已经收
查看更多
世界杯F组悬念之战 荷兰日本突尼斯与欧洲附加B胜者的多线博弈 当“世界杯F组抽签出炉 荷兰 日本 突尼斯 欧洲附加B胜者”的消息公布之后,这个小组立刻成为球迷热议的焦点。一方面,有传统强队荷兰坐
查看更多
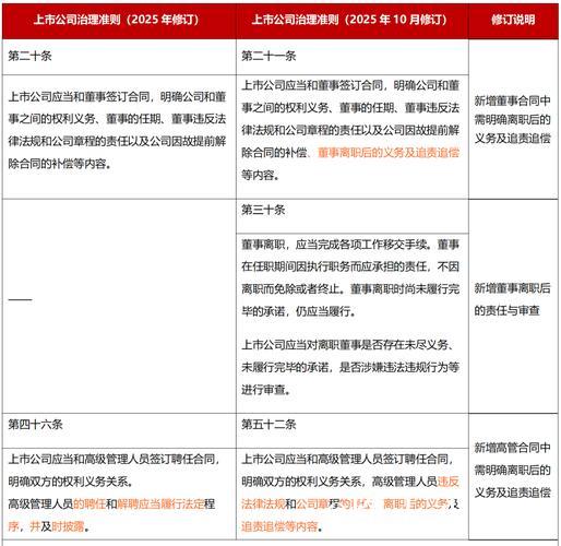
新华解码 上市公司治理制度再升级的深层动因 在新一轮资本市场改革中 “瞄准关键少数 健全激励约束” 正在成为上市公司治理制度的核心方向之一 从监管层密集出台制度到上市公司主动修订公司章程和议事规
查看更多
湖人真正的隐形危机正在悄悄耗尽一切底牌 当人们在讨论洛杉矶湖人时,话题往往绕不开两个关键词 勒布朗 和 浓眉。有人认为球队最大的问题是年龄结构,有人认为是三分投射,也有人把矛头指向防守质量、伤病
查看更多
两会现场速递 解读政府工作报告新部署背后的“政策密码” 在一年一度的全国两会上 政府工作报告不仅是对过去一年工作的总结 更是观察未来发展方向和政策取向的“风向标” 而当报告起草组负责人在两会现场
查看更多
富保罗谈里夫斯的选择 高薪与湖人影响力的双重博弈 当一名昔日落选秀在短短两个赛季里从边缘轮换跃升为总冠军级别球队的核心拼图,他的下一份合同就不再只是简单的数字游戏,而是牵动球队未来结构与联盟话语
查看更多